13 Marzo 2014

1. Introduzione alle reti di computer

8 minuti di lettura
1. Introduzione alle reti di computer
Studiamo, ci documentiamo e ripassiamo continuamente tutto quello che è inerente alla nostra passione: il web.
Iniziamo con questo post un lungo percorso dove cerchiamo di spiegare “semplicemente” le reti di computer, un argomento in realtà molto complesso.

Due computer sono interconnessi se riescono a scambiarsi informazioni tramite un filo di rame, fibra ottica, microonde, infrarossi o satellite.

1.1. Rete di computer VS sistema distribuito


Una rete di computer è un insieme di macchine indipendenti mentre un sistema distribuito risulta ai propri utenti come un unico sistema.
Un esempio di sistema distribuito è il World Wide Web che utilizza Internet ma presenta un modello in cui tutto si riduce a pagine web.

Ci sono due tipi di tecnologie utilizzate abitualmente per trasmettere informazioni:

  1. collegamenti broadcast: un pacchetto viene trasmesso a tutti indistintamente (broadcasting)

  2. collegamenti point-to-point: un’unità che trasmette e una che riceve (unicasting)


1.2. Reti: livelli che si scambiano messaggi


La maggior parte delle reti sono strutturate a pila, livelli sovrapposti, ciascuno dei quali offre dei servizi al livello superiore, con lo scopo di assicurare che il pacchetto arrivi correttamente a destinazione.
Un servizio stabilisce le operazioni che il livello soprastante può richiedere.
Un protocollo definisce invece il formato con cui i messaggi o i pacchetti devono essere scambiati tra livelli paritari; la lingua comune con cui parlarsi.

legacy-blog-129.jpg


Ci sono due tipi di connessioni tra livelli:

  1. orientata alla connessione: come il sistema telefonico, prima di trasmettere si stabilisce una connessione;

  2. senza connessione: come il sistema postale dove ogni cartolina passa per i diversi snodi prima di raggiungere la destinazione.


1.3. Il protocollo Internet comunemente chiamato TCP/IP


Uno schema di quello che tratteremo nei successivi post ovvero quattro livelli con servizi e protocolli che rappresentano il modello di riferimento di Internet e reti simili.

legacy-blog-138.jpg



NOTES ON COMPUTER NETWORKS


We always study, revise and research on what we are passionate for: the web.
Here we start a long journey about computer networks trying to simplify as much as possible a very complex subject.

Two computers are interconnected if they can exchange information via a copper wire, fiber optics, microwaves, infrared and satellites.

1.1. Computer network VS distributed system


A computer network is a collection of independent computers while a distributed system appears to its users as a single system.
A distributed system is the World Wide Web that goes on top of the Internet and presents a model in which everything looks like a web page.

There are two types of transmission technology that are mostly used:

  1. broadcast links: a packet that goes to all destinations or broadcasting;

  2. point-to-point links: one sender and one receiver or unicasting.


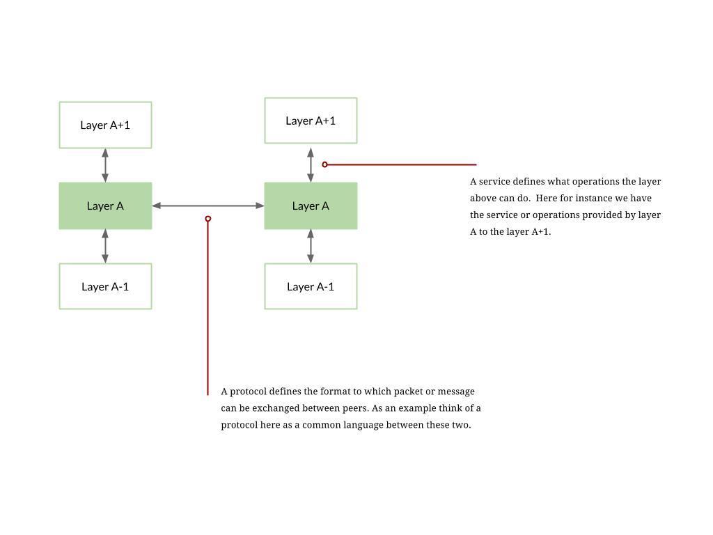
1.2. Networks as a stack of layers that exchange messages


Most networks are organized as a stack of layers or levels, each one built upon the other and offering certain services to the higher layers; the goal is to ensure that each packet will arrive correctly to destination.
A service defines what operations the layer above can do.
A protocol defines the format to which packet or message can be exchanged between peers.

legacy-blog-147.jpg


There are two types of connection between layers:

  1. connection oriented: exactly like the telephone system, before transmitting it is first establishes a connection;

  2. connectionless: exactly like the postal system - each postcard travels through different nodes before arriving at destination.


1.3. The Internet protocol suite commonly known as TCP/IP


Here it is a sketch of what we will describe in later posts.
Four layers as mentioned above with services and protocols representing the reference model for the Internet and similar networks.

legacy-blog-156.jpg